(一)建筑装饰琉璃制品的品种
在我国古代传统的建筑装饰中,所用的各种琉璃制品种类繁多,名称复杂,有数百种之多,且多用旧时术语命名,因此有些琉璃制品的名称,并不那么通俗易懂。琉璃瓦是其中用量最多的一种,常用的有几十种,约占琉璃制品总产量的70%左右,瓦件的品种更是五花八门,难以准确分类。
琉璃瓦类制品,按其形状和用途分为板瓦、筒瓦、滴水、底瓦、勾头等品种。琉璃脊类制品有正脊筒瓦、垂脊筒瓦、岔脊筒瓦、围脊筒瓦、博脊连砖、群色条、窜头、三连砖、方眼勾头、正当沟、斜当沟、押带条、平口条等品种。琉璃装饰件制品有正吻、垂兽、合角兽、仙人、走兽等品种。
在当今建筑装饰工程中,除仿古建筑常用琉璃瓦、琉璃砖、琉璃兽等外,还常用一些琉璃花窗、琉璃花格、琉璃栏杆等各种装饰制件。另外,还有陈设于室内外的建筑装饰工艺品,如琉璃桌凳、花盆、鱼缸、花瓶、绣墩等。
我国的琉璃制品以北京、广东石湾、江苏宜兴等地最富盛名,历史悠久,品种最多,配套较全,规模较木。其生产工艺、技术水平、设备及生产管理水平都处于国内领先水平。琉璃瓦的釉色种类很多,主要有金黄、大黄、绿、浅棕、深棕、古铜、钴蓝等。
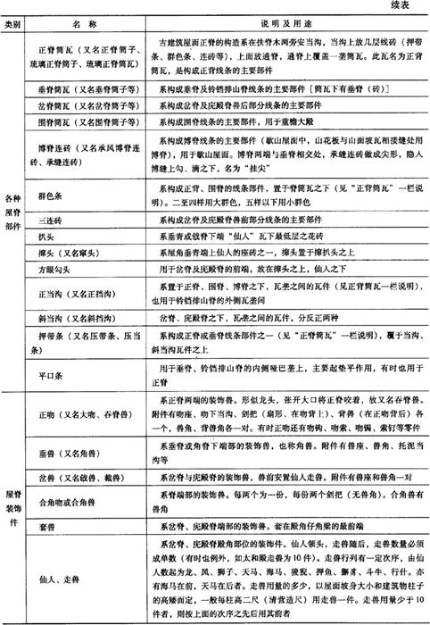
用于建筑装饰的琉璃制品,粗略地进行分类,基本上可分为琉璃瓦件、屋脊部件和屋脊装饰件三大类,如表16-25所示。
表16-25 建筑装饰琉璃制品的分类


(二)建筑装饰琉璃制品的形状
由于建筑装饰琉璃制品在我国有悠久历史,经过几千年的实践和发展,如今的琉璃制品可谓五彩缤纷、琳琅满目、形状各异、组成巧妙。在现代建筑装饰琉璃制品中常见的瓦件形状,如图16-6所示。

图16-6 琉璃瓦件形状示意图
(三)建筑装饰琉璃制品的规格
我国建筑装饰琉璃制品的规格尺寸,可以分为标定尺寸和产品尺寸两种。标定尺寸是《清代营造则例》中提出的琉璃瓦件的规格尺寸,而产品尺寸是我国各地琉璃瓦件生产单位自定的尺寸。
由于我国幅员广大,各地气候不同,习惯不同,因此,各地产品在尺寸上也反映了适应当地气候特点和习惯需要。尤其是我国的北方和南方,产品尺寸差别较大,按第二届全国建筑卫生陶瓷标准化技术委员会第二次年会通过的新修订的《建筑琉璃制品》规定,琉璃制品(主要为适用于屋面的瓦)产品规格由供需双方协商确定。
由于琉璃制品是我国古代发明的特有的建筑装饰材料,加之现代仍大部分沿用原来的产品形状、类别和规格,所以我国将琉璃瓦的型号仍用古代的名称,被称之为“样”,古代有10种,但有两种不用,所以实际为8种。最常用者为五样、六样、七样。琉璃瓦的标定尺寸如表16-26所示。
表16-26 琉璃瓦的标定尺寸
(mm)



