网站首页  词典首页

请输入您要查询的字词:

 

字词 大气污染物质
类别 中英文字词句释义及详细解析
释义 大气污染物质

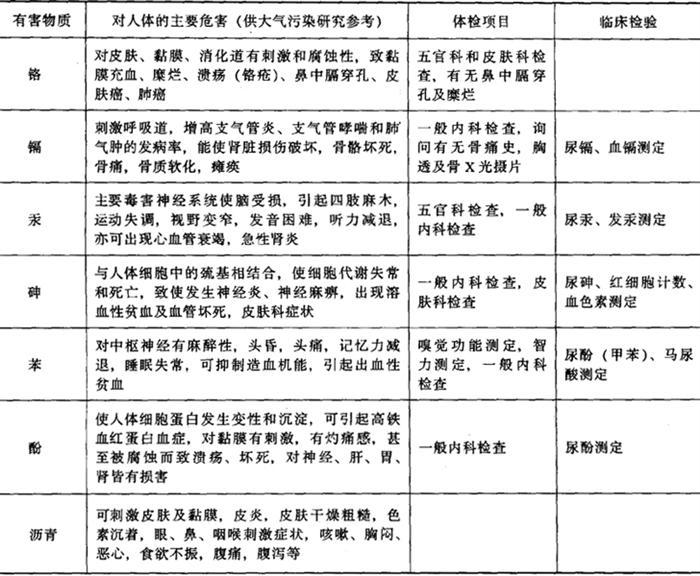
大气中的污染物质及其对人体危害见下表。

大气中污染物质对健康的危害及检验项目

随便看

 

文网收录3541549条中英文词条,其功能与新华字典、现代汉语词典、牛津高阶英汉词典等各类中英文词典类似,基本涵盖了全部常用中英文字词句的读音、释义及用法,是语言学习和写作的有利工具。

 

Copyright © 2004-2024 Ctoth.com All Rights Reserved
京ICP备2021023879号 更新时间:2026/4/19 10:00:22